九州酷游ku游登录平台
SZSE:002115
投资者关系
English
线上展厅
官方视频号
官方微信
关于九州酷游ku游登录平台
产品手艺
解决计划
新闻资讯
联系九州酷游ku游登录平台
九州酷游ku游登录平台概况
企业文化
声誉资质
企业视频
企业先容
生长历程
董事长寄语
向导眷注
焦点理念
社会责任
党建及员工运动
企业资质
企业声誉
集团视频
宣传视频
无线笼罩
无线清静
无线网络
卫星通讯
数字漫衍DAS
微室分系统
天线产品
无源器件
数字拉远
增强型手机智能管理器
全频段无线管理系统
4G基站公网场景
4G基站专网场景
5G基站
4G CPE
5G CPE
KU波段国产1.0m船载动中通天线
KU波段入口1.0m船载动中通天线
运营商
场馆/楼宇
交通
教育
农业
能源
应急通讯
卫星通讯
通讯设施租赁
互联网
网优滋扰替换
运营商通讯网络集成服务
Active DAS手机信号笼罩计划
Active DAS手机信号笼罩计划
Active DAS手机信号笼罩计划
智慧校园解决计划
校园手机管明确决计划
智慧农业无线网络解决计划
智慧能源数字化转型计划
天地一体融合解决计划
智慧海洋
船载卫星通讯
通讯铁塔设施租赁服务运营
5G智慧路灯
数字营销服务
AIGC赋能
传媒与内容
公司新闻
媒体报道
公司展会
公司声明
公司总部
人才招聘
怎样购置
媒体联络
违规举报
联系九州酷游ku游登录平台
公司总部
人才招聘
怎样购置
媒体联络
违规举报
首页
?
联系九州酷游ku游登录平台
?
违规举报
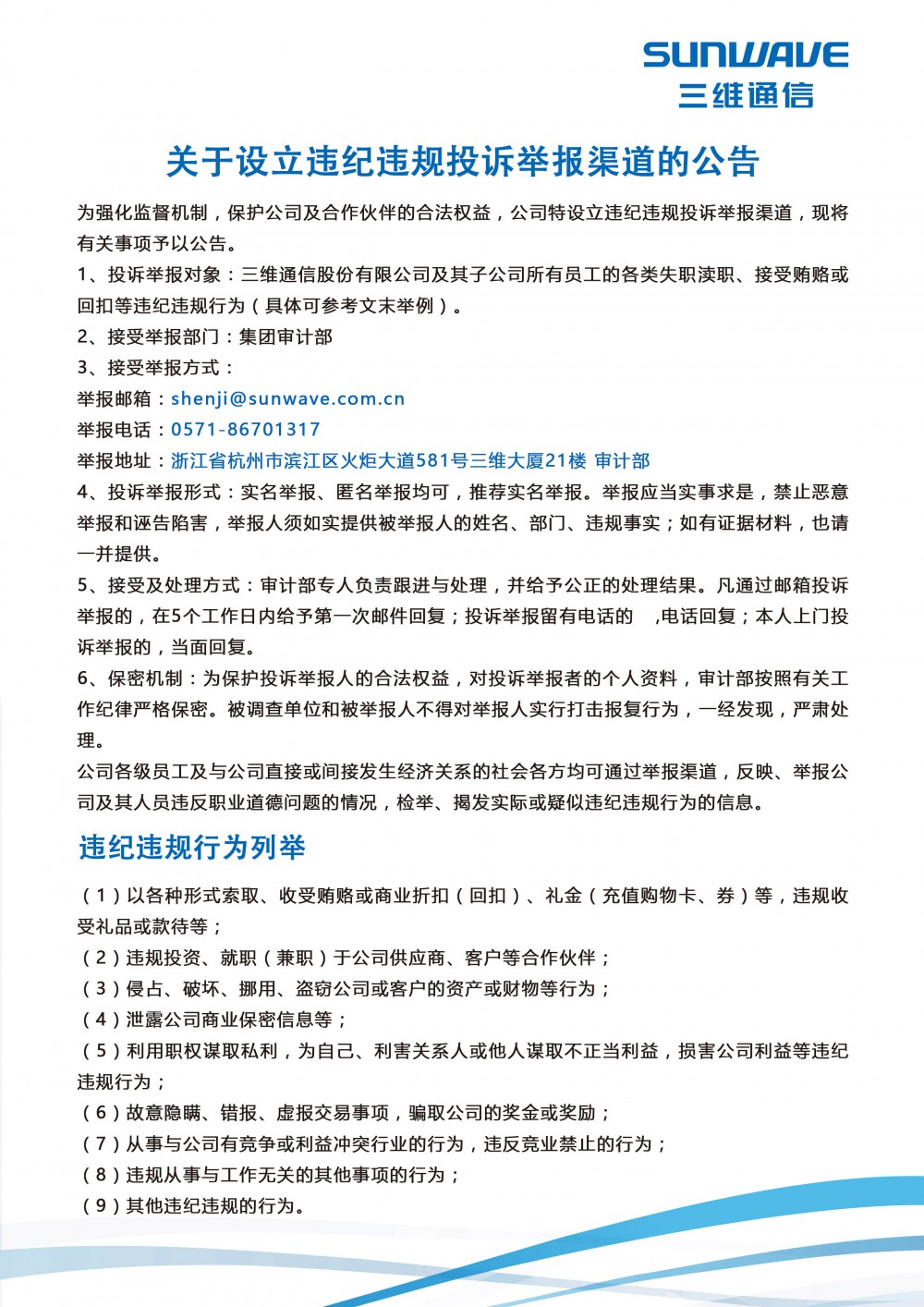
违规举报通道
、
智能客服
400-808-9388
+86 0571-88866789
返回
顶部
【网站地图】
【sitemap】